Просмотры:0 Автор:Pедактор сайта Время публикации: 2025-10-11 Происхождение:Работает
Источник изображения: teeyer-global.com
Завод по производству газобетонных блоков производит специальные строительные материалы для новых зданий. Вы используете это растение для изготовления блоков AAC. Эти блоки легкие, прочные и экономят энергию. Блоки AAC сохраняют тепло и тушат пожар лучше, чем старые кирпичи. Они также помогают строителям работать быстрее и проще, поскольку они не тяжелые. Блоки AAC также хорошо блокируют звук. С каждым годом все больше людей хотят блоков AAC. К 2029 году мировой рынок может достичь $29,84 млрд . Специальные машины ведущих брендов, таких как Teeyer, помогут вам делать хорошие блоки. Эти машины также помогут вам соблюдать новые правила в отношении окружающей среды.
Блоки AAC легкие и прочные. Их легко передвигать и ставить на место. Это помогает работникам экономить время и деньги.
Чтобы сделать блоки AAC, рабочие смешивают песок, известь и алюминиевый порошок. Эти блоки удерживают тепло и не горят легко.
Строители могут использовать блоки AAC, чтобы следовать правилам зеленого строительства. В блоках используются натуральные материалы и они помогают экономить энергию.
Новые заводы по производству газобетонных блоков оснащены умными машинами . Эти машины смешивают, разрезают и закрепляют блоки. Это ускоряет работу и сохраняет блоки в хорошем состоянии.
Выбор блоков AAC может помочь сэкономить деньги в течение длительного времени. Вы платите меньше за энергию и ремонт. Блоки AAC также полезны для природы.

AAC означает автоклавный газобетон. Он сделан из песка с большим количеством кремнезема, извести, цемента и небольшого количества алюминиевой пудры. Когда вы смешиваете эти вещества, они вступают в реакцию и образуют множество крошечных пузырьков воздуха. Эти пузырьки делают блоки легкими и простыми в перемещении. Гель CSH и тоберморит являются основными химическими веществами в автоклавном газобетоне. Они придают блокам прочность и помогают им прослужить дольше. Блоки AAC сохраняют тепло и тушат пожары. В Индии многие компании используют этот метод для изготовления блоков для самых разных зданий.
Завод по производству газобетонных блоков помогает строителям удовлетворить потребность в новых экологически чистых зданиях. Завод производит блоки, которые легче старых кирпичей. Это означает, что здания весят меньше и их строительство обходится дешевле. Завод также помогает строителям соблюдать новые правила зеленого строительства. Многие компании в Индии используют эти растения для городских проектов и больших зданий. Вы можете использовать блоки AAC для домов, школ, больниц и офисов.
Совет: Использование блоков AAC может помочь вам получить награды за экологичное строительство и правительственные награды.
Заводы по производству блоков AAC используют интеллектуальные машины и хорошее оборудование. Ведущие бренды, такие как Teeyer, производят машины, которые смешивают, придают форму , режут и закрепляют блоки. Завод имеет:
Системы для смешивания и дозирования сырья
Машины для формирования смеси AAC
Комнаты, где можно разместить зеленый торт
Фрезы для изготовления блоков нужного размера.
Автоклавы для отверждения блоков паром
Краны и инструменты для перемещения блоков
Вот таблица, которая показывает, как заводы по производству блоков AAC сравниваются с другими заводами по производству блоков:
Особенность | Производство блоков AAC | Другие объекты по производству блоков |
|---|---|---|
Сырье | Материалы, богатые кремнеземом, известь, цемент, алюминиевая пудра. | Варьируется, часто включает глину или бетон. |
Производственный процесс | Смешивание, автоклавирование и отверждение | Обычно формование и сушка |
Автоматизация | Автоматизированное дозирование и резка проволоки | Зачастую меньше автоматизации |
Легкие свойства | Да, намного легче традиционных блоков. | Обычно тяжелее |
Изоляционные свойства | Отличная теплоизоляция | Зачастую менее эффективны |
Экологичное производство | Меньше используется энергии и сырья | Более ресурсоёмкий |
Тиер имеет более чем 35-летний опыт работы в этой области. Они производят новые машины, такие как резаки с наклоном воздуха и роботизированные линии. Вы получаете помощь с экологическим строительством и установками, адаптированными для вашего региона.

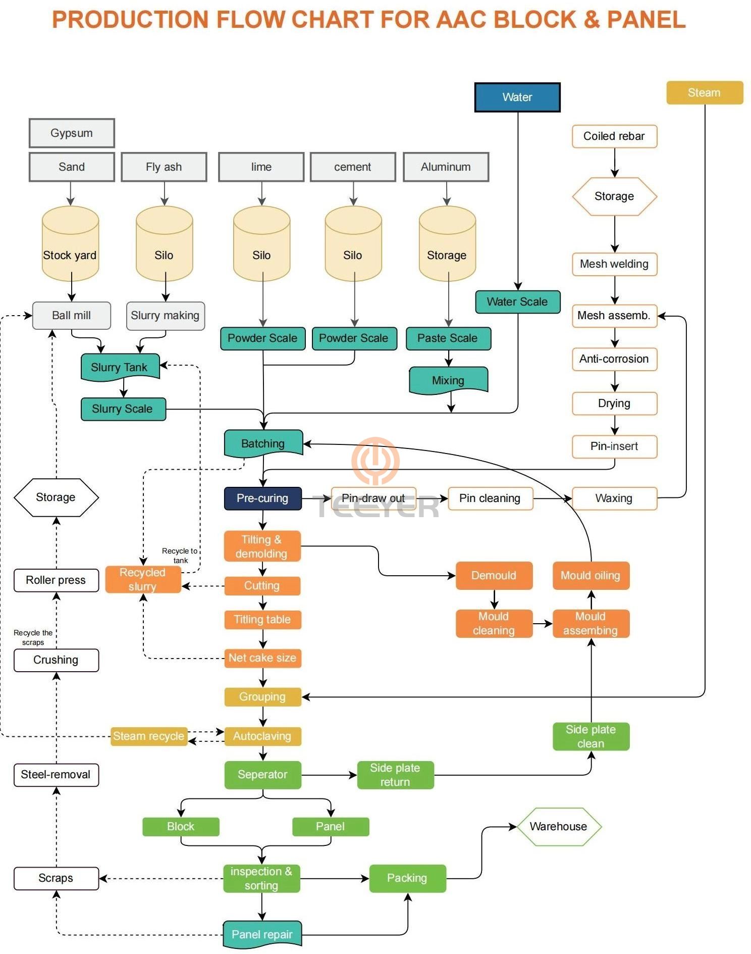
Процесс производства блоков AAC состоит из многих этапов. Рабочие изготавливают блоки на фабрике по строгим правилам. Это помогает каждому блоку быть прочным и легким. Блоки AAC хороши для новых зданий.
Для изготовления блоков AAC вам нужно хорошее сырье. К ним относятся:
Цемент, который скрепляет все
Лайм, который помогает создавать пузыри
Кварцевый песок с добавлением мелких зерен.
Алюминиевый порошок, выделяющий газ при смешивании с известью.
Вода, которая смешивает все части
Гипс, который помогает контролировать скорость его схватывания.
Летучая зола, которую можно использовать вместо песка.
Важное значение имеет качество этих материалов. Если вы используете лучшую летучую золу, цемент, известь и алюминиевый порошок, ваши блоки будут легче и прочнее. Хорошие материалы помогают блокам лучше держаться. Это означает, что блоки хорошо работают в зданиях.
Сначала вы подготавливаете каждый материал. Очищают песок или золу, готовят известь, складируют цемент и рассыпают алюминиевый порошок. Машины измеряют и смешивают материалы . Это гарантирует, что смесь всегда будет одинаковой.
Тип оборудования | Описание |
|---|---|
Смеситель для суспензии | Сохраняет смесь AAC даже во время заливки. |
Автоматическое дозирование | Правильно взвешивает и смешивает все сырьевые материалы. |
После смешивания разливаем смесь в большие формы. Алюминиевый порошок реагирует с известью и водой. Это делает водород газообразным. Газ образует крошечные пузырьки, и смесь становится больше. Формы позволяют смеси подняться и застыть. Вы храните формы в специальной комнате, чтобы смесь могла правильно застыть.
После заливки переходите к формованию и предварительному отверждению. Вы используете формы со смазкой, чтобы смесь не прилипала. Алюминий реагирует с водой и известью. При этом образуется газообразный водород и множество мелких пузырьков. Смесь поднимается и превращается в «зеленый пирог».
Вы оставляете зеленый пирог настояться и затвердеть в течение одного-четырех часов. Этот шаг очень важен. Это помогает блокам стать достаточно прочными, чтобы их можно было разрезать. Если вы поторопитесь, блоки могут оказаться слабыми. Если подождать дольше, блоки станут лучше.
Примечание. Время отверждения необходимо для прочных блоков AAC. Если вы не вылечите достаточно, блоки могут оказаться слабыми.
После застывания вы переносите зеленый корж на место резки. Проволокой разрезаем торт на брусочки нужного размера. Это гарантирует, что каждый блок будет одинаковым и гладким. Хорошая резка помогает строителям легко собирать блоки.
После резки вы кладете блоки в автоклав. Блоки получают пар под высоким давлением. Это делает блоки твердыми и прочными. После обработки паром дайте блокам остыть, прежде чем перемещать их.
Вы проверяете блоки на каждом шагу . Это поможет вам обнаружить проблемы на ранней стадии. Каждый блок должен соответствовать правилам.
Мера контроля качества | Цель |
|---|---|
РФА (рентгеновская флуоресценция) | Проверяет, какие химикаты находятся в блоке. |
XRD (рентгеновская дифракция) | Измеряет количество тоберморита в блоке. |
Вы ищете такие проблемы, как сломанные края или неправильные размеры. Машины помогают правильно смешивать и резать блоки. Вы поддерживаете исправную работу машин для достижения хороших результатов. Вы проверяете, как долго твердеют блоки, и проверяете их на прочность, водо- и пожаробезопасность. Перед отправкой вы ищете сломанные края и убедитесь, что блоки уложены правильно.
Совет: Хороший контроль качества поможет вашему заводу по производству газобетонных блоков производить прочные блоки для любой работы.
Для работы необходимы завода по производству блоков AAC Каждая машина выполняет в процессе свою работу. Машины работают вместе, чтобы производить прочные и легкие блоки. Они также помогают убедиться, что блоки имеют правильный размер. Вот таблица, в которой показаны основные машины и то, что они делают: специальные машины .
Тип машины | Функция |
|---|---|
Силосы для сырья и системы взвешивания | Храните и измеряйте сырье для производства |
Смесительно-дозирующие агрегаты | Смешайте сырье в точных пропорциях. |
Литейные формы и платформы | Сформируйте из смеси AAC блоки. |
Режущие станки с прецизионной проволокой | Нарезаем блоки по заданным размерам |
Автоклавы для паровой обработки | Отверждайте блоки под высоким давлением и температурой. |
Системы управления и автоматики | Контролировать и контролировать весь производственный процесс |
Каждая машина для производства блоков AAC помогает продолжать работу. Смесительные и дозирующие устройства помогут вам всегда получать правильную смесь. Машины для резки гарантируют, что блоки соединятся друг с другом на строительной площадке. Автоклавы делают блоки прочными в конце.
Когда вы строите завод по производству газобетонных блоков, вы должны подумать о том, насколько большим будет ваш завод. Небольшой завод использует меньше машин и простые установки. Большому заводу нужно больше машин и больше автоматизации, чтобы производить достаточно блоков. Выбранное вами оборудование меняет количество блоков, которые вы можете сделать каждый день. Это также меняет количество энергии, которую вы используете.
Производственная мощность имеет важное значение. Ваша машина для изготовления блоков AAC должна соответствовать вашему проекту.
Автоматизация помогает вам использовать меньше труда и производить больше блоков.
Хороший контроль качества обеспечивает безопасность и прочность ваших блоков.
Энергосберегающие машины помогут вам тратить меньше и защитить природу.
Регулярный уход и помощь таких брендов, как Teeyer, обеспечивают хорошую работу вашей машины для производства блоков AAC.
Вам нужно подумать о стоимости машин и о том, что вы получите взамен.
Teeyer является лидером в области технологий производства блоков AAC. Они используют интеллектуальную автоматизацию, такую как поворотные зажимы и роботизированные линии, чтобы ускорить упаковку и перемещение блоков. Их новые идеи по предварительному отверждению и резке помогут вам делать больше блоков каждый день. Благодаря этим модернизациям некоторые заводы теперь производят более 20 000 кубических метров газа в день. Интеллектуальные системы Teeyer также помогут вам лучше управлять заводом и использовать меньше энергии.
Совет: Правильный выбор машины для производства блоков AAC поможет вам создавать более качественные блоки, экономить деньги и развивать свой бизнес.
Если вы воспользуетесь заводом по производству блоков AAC , вы получите много хороших вещей. Блоки AAC помогут сохранить тепло в доме зимой. Летом они также сохраняют прохладу. Стены прочные и блокируют шум. Это делает ваш дом тихим. Блоки легкие, поэтому их легко перемещать. Это экономит время и деньги при строительстве дома. Вам не нужно столько рабочих, потому что с блоками легко обращаться. Блоки AAC сделаны из натуральных материалов. Это помогает окружающей среде. Вы можете переработать эти блоки и производить меньше мусора.
Теплоизоляция сделает ваш дом уютным.
Звукоизоляция сделает ваш дом тихим.
Легкие блоки уменьшают вес основания вашего дома.
Быстрое размещение экономит время и затраты на рабочую силу.
Натуральные материалы способствуют экологичному строительству.
Совет: Использование блоков AAC помогает строить более качественные дома и соблюдать правила зеленого строительства.
Заводы по производству блоков AAC благоприятно влияют на окружающую среду. Для изготовления блоков AAC требуется меньше энергии, чем для изготовления старых кирпичей. Это означает, что в воздух попадает меньше загрязнений. В блоках газобетона используется летучая зола, которая является отходами электростанций. Это сокращает выбросы мусора с заводов. Блоки легкие, поэтому грузовики тратят меньше топлива для их перемещения. Строя из газобетона, вы помогаете сохранить деревья и использовать экологически чистые строительные материалы.
Аспект | AAC блоки | Традиционные материалы |
|---|---|---|
Энергопотребление | Ниже | Выше |
Выбросы углерода (на кв. фут) | 2,13 кг CO2 | 17,6 кг CO2 (глиняные кирпичи) |
Выбросы от транспорта | Уменьшенный | Повысился |
Использование переработанных материалов | Да (летучая зола) | Нет |
Воздействие вырубки лесов | Уменьшенный | Выше |
Изоляционные свойства | Отличный | Варьируется |
Блоки AAC служат долго и не повреждаются водой, огнем или насекомыми. Вы тратите меньше денег на их ремонт или замену. Эти блоки помогут вашему дому соответствовать правилам зеленого строительства, таким как LEED и BREEAM.
Блоки AAC во многих отношениях лучше красного кирпича и бетонных блоков. Блоки AAC стоят дороже за каждый блок. Но вы экономите деньги на рабочих и энергии. Вы можете строить быстрее и вам понадобится меньше рабочих. Блоки сохраняют тепло, поэтому вы платите меньше за отопление и охлаждение. Блоки AAC прочны и хорошо подходят для строительства домов.
Тип материала | Единица стоимость | Общая стоимость системы стен | Тепловой КПД | Скорость строительства | Стоимость рабочей силы | Экономия энергии |
|---|---|---|---|---|---|---|
Красные кирпичи | Умеренный | Выше из-за труда | Низкий | Помедленнее | Выше | Ниже |
AAC блоки | Самый высокий за блок | Конкурентоспособный в целом | Высокий | Быстрый | Ниже | Выше |
Бетонные блоки | Конкурентоспособный/самый низкий | Конкурентоспособный в целом | Умеренный | Умеренный | Умеренный | Умеренный |
Блоки AAC, красный кирпич и бетонные блоки прослужат долго, если вы используете хорошие материалы. Блоки AAC не гниют и не поедаются насекомыми. Это сохранит прочность вашего дома на долгое время. Если вы выберете блоки AAC, вы получите много хорошего и поможете планете.
Теперь вы понимаете, как работает завод по производству блоков газобетона и почему это важно. Используя AAC, вы получаете легкие блоки, которые легко перемещать и устанавливать. Эти блоки обладают высокой огнестойкостью и помогают поддерживать комфорт в зданиях круглый год. Процесс прост:
Смешайте песок, известь, цемент, воду и алюминиевый порошок.
Позвольте смеси создать крошечные воздушные карманы.
Разрежьте и обработайте блоки паром.
Современное оборудование, такое как автоматизированные упаковочные линии, повышает эффективность вашего предприятия. По мере того, как все больше компаний запускают новые заводы по производству газобетона, вы видите более быстрые и экологичные строительные проекты. Выбор блоков AAC поможет вам построить более безопасное, умное и устойчивое пространство.
Вам понадобится цемент, известь, кварцевый песок или зола, алюминиевый порошок, вода и гипс. Эти вещи помогают делать блоки прочными и легкими. Блоки также сохраняют тепло и холод.
Изготовление блоков AAC занимает около 24 часов. Вы смешиваете материалы, затем формуете и предварительно отверждаете их. Затем вы разрезаете блоки, автоклавируете и охлаждаете. Машины помогают ускорить работу.
Да, вы можете перерабатывать блоки AAC. Вы дробите старые блоки на мелкие кусочки. Эти детали можно использовать для строительства новых зданий или дорог. Переработка помогает сократить количество отходов и поддерживает «зеленое» строительство.
Блоки AAC сохраняют тепло и блокируют огонь и звук. Вы экономите деньги на рабочих и энергии. Использование переработанных материалов и меньше энергии помогает планете.
Совет. Выбор блоков AAC позволяет строить более безопасные, экологичные и умные здания.
Каковы преимущества использования блоков AAC по сравнению с традиционными бетонными блоками
Как выбрать лучший шлифовальный станок с шаровой мельницей для производства блоков AAC
Сравнение бетонных блоков и кирпича: что выбрать в 2026 году
Стоимость открытия завода по производству блоков газобетона в Турции